【重磅】CDE发布《〈已上市化学药品药学变更研究技术指导原则(试行)〉原料药变更的问答》(附全文)
2024-06-14246

昨天,国家药监局药审中心官网发布《〈已上市化学药品药学变更研究技术指导原则(试行)〉原料药变更的问答》的通告(2024年第27号)《已上市化学药品药学变更研究技术指导原则(试行)》 鼓励药品上市许可持有人与各物
料供应商和/或生产商签订质量协议,及时掌握相关信息,当
原辅包发生各项变更时,药品上市许可持有人根据原辅包变
更情况对制剂进行必要的研究。本问答对变更指导原则中原料药变更时相关制剂持有
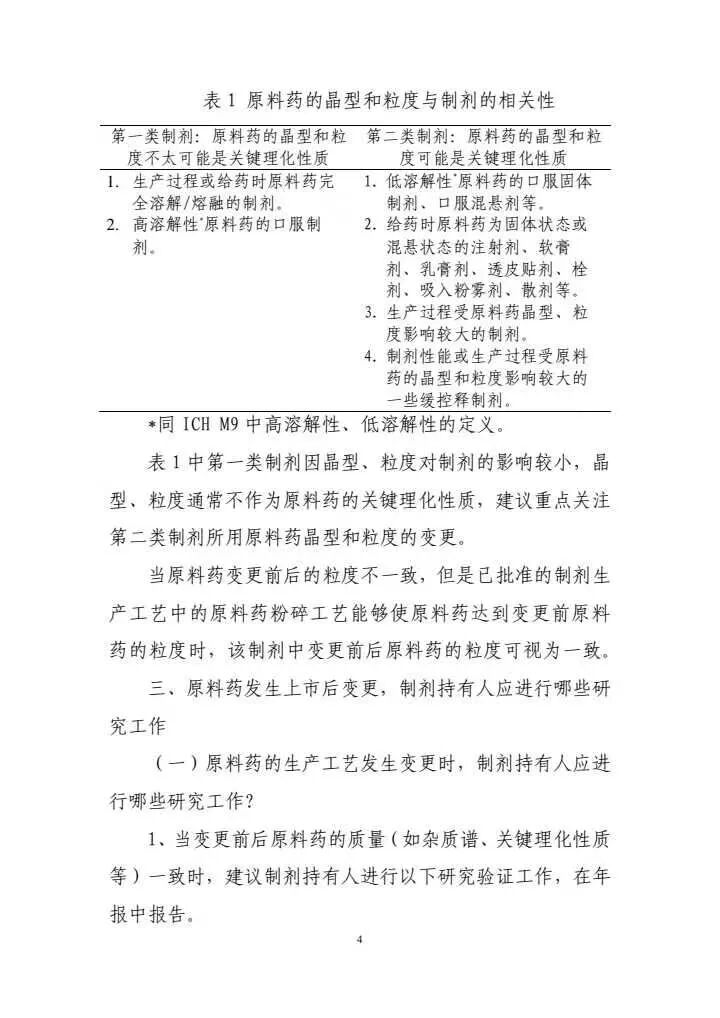
人应进行哪些研究工作进行详细的解读。通常原料药的微小
变更对制剂的影响较小,因此,建议制剂持有人重点评估原
料药的中等变更、重大变更以及生产场地变更对制剂的影响
并进行相应的研究。



、













7月10-12日,2024中国制药工程技术大会暨中国医药设备工程协会年会将在北京市经济技术开发区-丰大国际大酒店召开。 中国医药设备工程协会年会连续举办了13届,本次是第十四届年会,同期举办中国医药设备工程协会第八次会员大会暨八届一次理事会。
请扫码海报上的二维码,了解年会参会要求,提前报名,锁定行业高端学术和思想盛会、业务拓展良机。
点我访问原文链接